为破解高等教育与产业需求衔接痛点,落实“以就业为导向”的人才培养目标,强化学生专业实践能力与提升职业认知水平,1月26日—2月25日,设计艺术学院组织开展“六个一”寒假“探行业趋势·明职业方向”专业调研实践活动,引导学生走出课堂、深入行业一线,在实践中明晰职业定位,为未来职业发展筑牢根基。

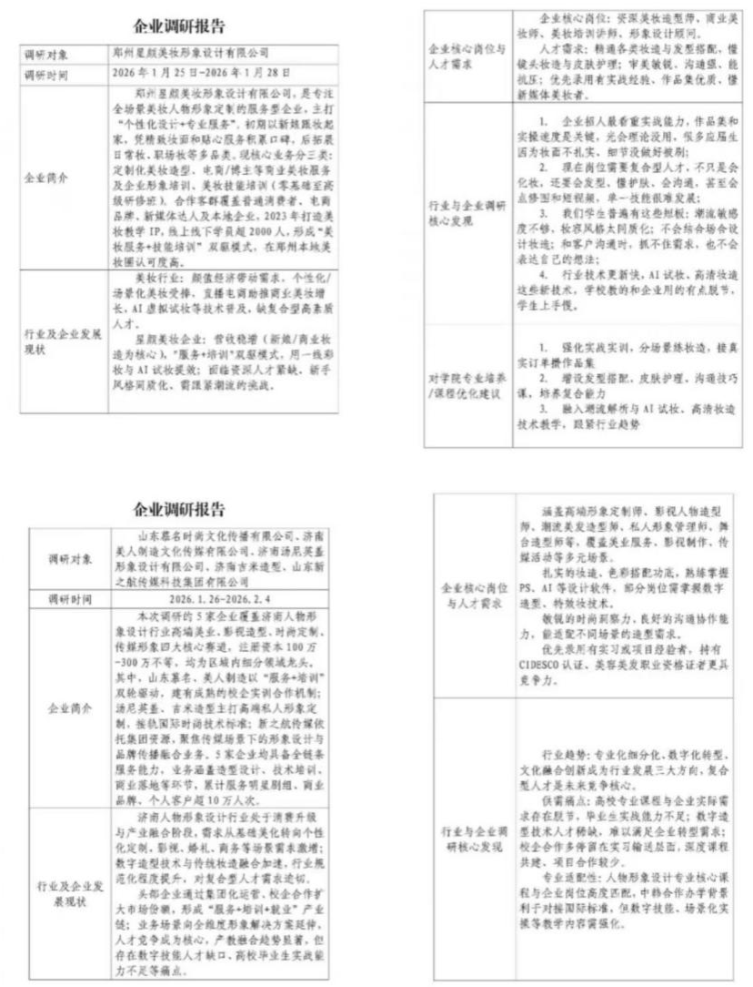
本次实践活动聚焦专业特色与学生发展需求,明确设置专业调研报告撰写与调研手绘地图制作两大核心实践内容,为学生搭建了理论联系实际的实践平台。活动期间,参与学生围绕自身所学专业,选取家乡当地设计类企业、机构作为调研对象,通过文献研究、数据梳理、企业走访等方式收集信息,形成了兼具深度与创意的调研成果。调研报告系统梳理了行业发展现状与人才需求,学生结合自身专业提出了对未来职业规划的思考。调研手绘地图则彰显设计专业特色,以生动的笔触呈现企业分布与行业脉络,既体现学生专业功底,也凸显了实践成效。

此次“六个一”寒假专业调研实践活动,既是对学生专业知识应用能力的一次全面锻炼,也是一场深化职业认知、明晰发展方向的实践教育。下一步,设计艺术学院将持续深化实践教学改革,推动实践活动常态化、规范化开展,不断提升人才培养质量,助力学生成长为适配行业发展需求的高素质设计人才。